0551-6878 8887
在當下這個市場競爭日趨白熱化的時代,企業為了保持穩健的運營與發展,對財務審計的重視程度日益提升。財務審計不僅在企業內部管理中占據關鍵地位,更在保障企業規范運作、風險防控等方面發揮著不可或缺的作用。

一、什么是財務審計?
財務審計是指審計機關、審計機構按照《中華人民共和國審計法》及其實施條例和國家、企業財務審計準則規定的程序和方法對政府機關、國有企業、企業的資產、負債、損益的真實、合法、效益進行審計監督,對被審計企業會計報表反映的會計信息依法作出客觀、公正的評價,形成審計報告,出具審計意見和決定。其目的是揭露和反映被審計單位資產、負債和盈虧的真實情況,查處企業財務收支中各種違法違規問題。
財務審計可分為政府機關、國有企業財務審計,企業財務審計兩種。

企業財務審計主要有三個審計目標:
1、審計報表的真實性,確實實際發生相關業務,并與賬戶記錄相符合。
2、在會計期間發生的會計事項都在會計報表中一一羅列,沒有隱藏業務和遺漏會計事項。
3、相關的報表的內容、結構、編制程序和方法是否依據《企業會計準則》的相關規定以及其他法律的規定。

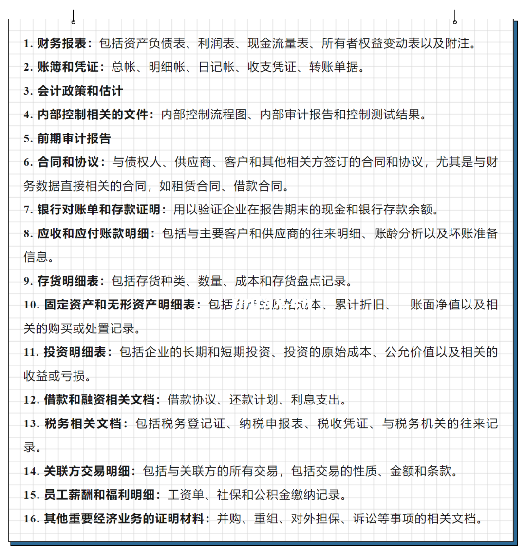
二、財務審計的內容是什么?
通常情況下,審計的內容也主要集中在資產負債表、損益表、現金流量表及合并報表四個方面。進行財務報表審計時,企業需要提供一系列詳細和完整的資料,這些資料通常包括:

三、財務審計的用途
一般來說,企業做財務審計主要有以下用途:
1、企業虧損:企業虧損太大,要做審計并出具審計報告,這是稅務部門對中小企業上報的虧損數字的一份第三方證明,有一定可信度。
2、企業年審:又叫年度財務報表審計,每年年終,一般是次年年初,都要對企業上一年度的業績通過會計師事務所進行審計,并出具審計報告。
3、企業增資:當企業需要對外提供驗資或增資審計報告時,可由專業的審計機構出具驗資或增資審計報告。
4、破產清算審計:破產清算審計是依法對破產清算會計信息進行再確認的監督過程。

盡管通常僅在特定情形下才需進行財務審計,但企業實施財務審計仍然具有諸多益處。它能夠深入洞察企業內部運營狀況,有效預防會計人員濫用職權、謀取私利的行為;同時,通過審計發現的問題和改進建議,有助于企業提升經營管理水平,實現更高效的資源分配和內部溝通;最終,這些積極變化將推動企業運營更加科學化,進而顯著提升企業的經營效益。
財務審計的特點
1.與社會中介機構審計的區別
企業內部財務審計不同于會計師事務所等社會中介機構的審計,其出具的審計報告對外不具備鑒證作用,但比外部審計報告更能適合企業
的經營管理需要,能為管理層決策提供更多的有用信息。相較于外部審 計,內部審計更加注重評價企業的內控制度,查找運營管理中的漏洞, 提升企業的財務管理水平,從而幫助企業提高經濟效益。
2.與企業其他內部審計的區別
企業財務審計是企業發展最早的內部審計形式之一。財務審計是其 他類別內部審計的基礎,較好地開展財務審計,在一定程度上可以減少 其他審計的工作量。因此,內部審計人員在進行企業財務審計的同時應 當關注審計的深度和范圍,以便能夠更好地銜接企業其他的內部審計。
3.為舞弊審計提供線索
在實施財務審計中,企業內部審計人員經常會發現賬目不清、賬實 不符、收支差錯等事項,除去管理失當或技術錯誤等原因外,可能存在 貪污、盜竊等舞弊問題。如果內部審計人員能夠在合理程度上確認企業 存在舞弊情況,應立即向企業高層管理者報告。
J公司財務審計案例
一、案例背景
根據集團公司文件規定,審計部組成J公司財務審計組,于2003年3 月5日至2003年6月30日對J公司進行了全面審計,審計組依據內部審計 準則的規定和集團公司文件決定,采用了必要的審計程序,重點檢查了 財務及業務流程,并延伸審計了××分公司。
二、審計發現問題
經過審計,審計組發現J公司在財務工作、物流程序等方面極其不 規范,總體工作質量低下,財務對公司的業務失去控制,并嚴重地影響 到J公司正常業務的開展,這與物流程序錯誤、財務人員素質不高、上 一次審計現場整改等諸多不當直接相關。
(一) 財務方面存在的問題
××分公司的財務整體工作質量低下,個別會計人員甚至不能勝任本 職崗位的工作,尤其是在物流賬務的處理上極不規范,財務起不到起碼 的監督和控制作用,不僅不能很好地為業務服務,很多時候甚至阻礙著 業務的正常開展,具體表現為:
1.財務工作方面極不規范,表現在:
(1)部門工作混亂。物流會計陳明在工作上與主管會計不合作,出納因承擔了大量的應該由物流會計承擔的工作,而造成本職工作積 壓,有時也不服從主管會計的工作安排。加上主管會計財務管理水平有 限,最終形成部門人員之間不能進行有效的溝通,主管會計對部門工作 不能有效實施管理的不良局面;
(2) 會計崗位職責分工不合理。物流會計不記錄物流相關的往來賬,而由費用會計負責。物流會計職責范圍內的大量工作由出納、業務 處代為完成,影響了工作效率和工作質量;
(3) 上一次審計人員對財務的規范整改意見不合理,違背《中華人民共和國會計法》的準則,要求出納整理并保管會計憑證。現在出納 盡管沒有保管憑證資料,但仍承擔著整理會計憑證的煩瑣工作;
(4) 出納當日的現金、銀行存款收支不能當日處理入賬,做不到日清月結,不僅不利于日后的對賬,也為截留和挪用貨幣資金留下了隱 患;
(5)賬簿登記不規范:封面啟用登記不全,物流臺賬甚至無封面;月末沒有本月合計、累計,沒有結出月末余額,造成取數十分困 難。
2.物流賬務不全且不準確,表現在:
(1) 財務處沒有發貨收款手工臺賬和庫存商品進銷存手工臺賬:
入庫出庫時,物流會計只登記電腦賬,不登記手工臺賬,且出庫是根據 《發貨申請表》而不是《出庫單》登記電腦賬的。電腦賬跟不上業務進 度,物流會計自己也表示準確率只能保證90%以上,曾多次出現所提供 的數據出現異常偏差的情況 (如曾發生過向經營公司領導提供過J公司 的庫存數為幾個億的事情等) 。
(2) 出庫商品僅在開出發票后,才登記庫存商品手工臺賬,庫存商品臺賬的作用僅僅是在月底作結轉成本之用。
(3) 由于財務處沒有發貨收款手工臺賬和庫存商品進銷存手工臺賬,電腦進、銷、存賬又不準確,當經營公司領導或總公司要求提供物 流相關的報表數據時,財務處不能直接提供,每次均是財務處向業務處 索取,由業務處根據其臺賬提供最終的數據,并且是由出納而不是物流 會計完成最后的上報工作的。
3. 電算化分工不合理。由于只對李××一人進行了電算化的培訓,未 讓費用會計曾××參與,導致費用會計至今不能實現財務電算化,人為造 成財務職責分工不合理。而物流會計雖經在××市進行了15天的集中培訓 和用友公司軟件操作員實地50多天的培訓,但收效甚微,其仍不能對財 務電算化進行有效的操作。具體情況如前面所述。
4.遠華批發部存在賬外資金。批發部代理藥品的現金收支均未通過 財務處出納。目前,J公司在批發部設置一名核算員,同時兼管現金和
賬務處理。現金收支都在批發部直接進行,手工銷售清單用白條填制。每月月末由核算員做記賬憑證,稱匯總科目后電話報財務處費用會計合 并進行賬務處理。實際審計發現根本沒有合并入J公司賬務,本次審計 開始至今一直聲稱電腦主板送修,不能提供以往的數據,無法與其手工 票據進行核查。批發部非北生產品的經營屬于賬外經營,根據目前查明 的證據顯示:賬外現金存折從2003年2月5日開戶至今,共存入現金23 筆,共89.6萬元,支出18筆,共65.66萬元,存折余額為23.94萬元。
5.對易貨來的藥品不做處理,人為制造損失。經了解,原S公司欠淮北大區板藍根藥品貨款,以易貨的方式將一批普藥共計人民幣85萬元 發至J公司,用以沖抵板藍根藥品欠款。由于××分公司財務人員不知道 該如何進行入賬處理,將情況反映給J公司財務領導。J公司財務領導直 接要求××分公司“款從哪兒來回哪兒去” ,致使該批貨物未能及時銷售出去,批號也日漸陳舊,至今仍沒有進行入賬處理。 (注:現批發部銷售的大部分代理藥品都屬該批藥品)
6.人為制造偷漏稅。原××分公司賬面有存貨238萬元,根據上一次 審計人員的要求,直接從賬面轉入到“其他應收款——原××分公司”科目 掛賬,給現××分公司從賬面上人為造成稅務上視同銷售的事實,××分 公司將可能為此承擔近10萬元的稅款及不能估計的偷漏稅罰款的損失。
此外,根據上一次審計的要求,將原××分公司的應收欠款全部調整 到“其他應收款——原××分公司”科目掛賬,現已逐步收回這些欠款,但 均未入賬,而是直接通過銀行進、銀行出的方式,將款項直接轉走。現 已查明共有11筆回款共計48.43萬元,并已全部轉走。
7.投資資金總額不對,多出的投資額去向不明。由于財務上沒有將 該經濟事項進行入賬處理,為使J公司賬面實收資本達到××萬元,××× 集團又投入資金××萬元,這樣,×××集團前后共投入J公司的投資資金 實際為××萬元,而××分公司賬面僅顯示收到投資款××萬元,其中20萬 元從××分公司賬面上未得到體現。
此外,原收購××分公司的××萬元中,實際包括收購××大藥房的×× 萬元,但由于財務上一直沒有做相關的賬務處理,導致出現至今××大藥 房的賬面實收資本為0,××分公司賬面的投資也為0的現象。××大藥房
的報表一直沒有與××分公司的報表進行合并,集團財務也未做要求。導 致××分公司的員工至今仍認為集團對××大藥房未做投資。
8.倉庫盤點方式不正確。在近一年的時間里,每月三次的庫存盤點,均不知道應該在盤點前根據庫存商品賬面數預先準備好盤點清冊, 并與業務處內勤、倉庫保管員對賬后再進行盤點。現場盤點時,僅用空 白紙張記錄實物數,盤點完畢后,再回公司核對賬務,白紙上記錄的盤點數又不敢保證數字準確,還要經過多方核對,根本無法現場發現是否 存在賬實不符的情況,庫存盤點流于形式。
9.財務無法對業務提成及開發票申請進行有效審核。物流會計由于 沒有《發貨收款臺賬》,電腦賬又跟不上業務進度且無法保證準確,因 而無法對《發票開票申請表》及《業務提成表》進行審核。目前的實際操作方法是:由出納借用業務處保存的《發貨申請表》,經查找核對后 進行審核。這不僅大大增加了出納的工作量,且不能保證其準確性,也 造成對開票和業務提成審批的拖延,降低財務服務質量。對此,經營公 司領導及業務員多有怨詞。
10.物流賬務處理缺乏基本技能。調貨、換貨沒有按規定的程序進 行處理,物流會計也不明白應該如何處理,從而導致電腦賬因物流不規 范而無法處理,電腦中數據明顯不可用。
11.財務對物流失控。除北生產品外,批發部經營的其他代理藥品 在財務處、業務處均沒有臺賬 (只是在倉庫設一核算員進行核算,且登 賬不及時) ,難以進行有效的監督和控制。
12.財務對大藥房失控。大藥房的進、銷、存賬均由柜臺營業員自 己登記,財務處只由費用會計登記金額賬,沒有登記相關的商品品種明 細和數量,因而無法對該業務進行有效的監督和控制。
(二) 物流程序方面存在的問題
1.入庫不規范
業務處將公司寄到的發貨回執交倉庫保管員,收到貨物后,不經質 檢檢驗簽字,由倉庫員直接入庫,填開入庫單。入庫單無質檢聯。而目 前集團公司要求的規范做法是:經營公司業務處接到貨物后清點與訂購 單及供貨單位的發貨回執無誤后,立即填開入庫單,質量部門驗收合格 簽字后,倉庫保管員根據入庫單驗貨無誤入庫后簽字,分別交至業務處 及財務處記賬 (入庫單上須注明生產批號) 。
2. 出庫不規范
發貨程序不規范,是造成整個J公司物流賬務混亂的根源。
按上次審計現場整改的要求,J公司發貨的程序是:將審批完的發 貨申請表傳真給庫管員發貨 → 登記發貨通知單 → 登記銷售臺賬 → 登記產
品發貨明細賬。而目前集團公司要求的規范做法是:營銷公司業務處接 到已批準的“發貨申請表”立即填開出庫單 (出庫單上要填寫“發貨申請 表”編號及生產批號) →質量部門簽字后 →倉庫保管員憑出庫單“發貨 聯”發貨 →業務處組織發運。出庫單“業務聯”交業務處內勤記賬,“財務聯”交財務處記賬。
上一次審計現場整改中:不要求業務處開具出庫單;倉庫保管員根 據傳真來的發貨申請表進行發貨,最后補開出庫單;各部門根據發貨申 請表登記相關臺賬等都是J公司物流賬混亂的根源。同時J公司物流中還 存在以下問題:
(1) 發貨申請表審批手續不全;
(2) 出庫未通過質檢,沒有完全按先進先出的原則發貨;
(3) 倉庫憑業務處傳真的發貨申請表發貨或電話通知發貨,事后補辦手續;
(4)發貨有時不通過庫管員,由發貨員直接發貨,事后補辦手續;
(5) 因質量問題出現退貨,未經質檢檢驗,且未入庫又直接補貨出庫;
(6) 違反規定直接發貨給業務員。
3.盤庫方法不正確
(1) 盤庫前不對賬,不預做盤點清單;
(2) 現場盤點沒有業務處人員參加;
(3) 不能現場發現是否存在賬實不符情況。
(三) 對××分公司現有財務人員的評價
根據這次審計的結果來看, 目前J公司財務各個崗位人員基本素質普遍偏低,個別崗位達不到相應崗位應該具備的專業技能,具體評價如 下。
1.主管會計 (費用會計) 曾××:處理工商、稅務關系的能力較強, 具備一定的全盤賬務處理能力,但管理能力一般,電腦應用技能較低, 費用開支把關不嚴,對財務規范化管理缺乏足夠的認識,對物流方面的 規范化管理也缺乏足夠的了解,物流方面的財務相關能力較差。其在財 務處缺乏足夠的威信,很難有效地組織起財務部門的工作。
2.物流會計李××:經過兩次電算化的培訓,具備了一定的電算化基礎,但仍不能完全掌握電算化的操作技能;財務基本功不扎實,對自己 所負責的工作范圍內一些基本的財務技能如記錄臺賬、盤貨等不求甚 解;對物流的規范化操作流程缺乏必需的了解,對自己經手的工作責任 心不夠,工作上主觀能動性差。提供的物流相關數據所花費時間長且無 法保證其準確,其經管的物流賬對于公司的物流管理而言基本上沒有起 到任何作用。
3. 出納王××:對公司較為忠誠,有較強的監督把關意識,但財務基 本功相對較差,電腦應用技能較低,工作效率不高。
4.批發部核算員沈××:財務電算化專業畢業,有較強的電腦操作能力,具備一定的財務基本功,接受能力較強,但實踐經驗不足,缺乏獨 立賬務處理的工作經驗,若能得到有效的指導和幫助,將能很快勝任×× 分公司會計崗位的工作。
三、整改建議
1. 由集團總部選派一名精通物流賬務、熟悉物流規范化管理程序、
同時具備一定的財務管理水平的人員,于審計組完成審計任務前入駐×× 分公司主持財務工作,從理順財務管理關系入手,處理具體事務,對其 他財務人員進行“傳、幫、帶” ,從提高人員專業水平著手,根本上對××分公司的財務進行規范和整改。
為保證其工作不受來自J公司方面的干擾,并提出建議將其人事掛 靠集團財務處,工資由集團總部直接發放,并授予一定的財務人事處置 權。同時,為保證××分公司的財務工作能夠順利延續,亦建議××分公 司現有的財務人員的崗位及待遇暫時保持不變,視今后的變化由主持工作的財務人員再行申報調整。
2. 由于××分公司現有的領導對物流的規范化管理缺乏正確的認識,對于整改工作,如果單純靠財務來監督進行,效率不會太高,效果也不 會理想。但在這次審計工作中發現,××分公司專門從事GSP認證工作的 質檢處經理李××由于過去在大型國有醫藥行業長期從事物流管理工作, 對于物流的規范化操作具有較深刻的理解,其本人也具有改變××分公司 不規范的現狀進行規范化管理的強烈意識。因此,在此次現場整改中, 特別強調了質檢的重要性,要求在整改中要發揮質檢的重要作用。
但是,由于審計的權限限制,不可能明確地直接要求集團總部選派 的財務人員和質檢處經理兩個人對整改工作具體負責。因此建議,由集 團總部考慮對以上兩個人專門授權,由他們對××分公司的整改工作全面 負責,以使××分公司的物流、財務盡快走上正軌。